你的瀏覽器已禁用javascript,請啟用javascript,否則網頁將非正常運行!



      叼嘿软件大全,叼嘿软件下载大全,日本叼嘿视频,叼嘿视频软件下载APP

      四川油煙淨化設備廠家為你介紹油煙淨化一體機的日常維護方法

      發布人: 四川叼嘿软件大全叼嘿软件下载大全設備公司 發布時間:2021.03.04


        在現在的大量的油煙淨化設備中,油煙淨化一體機目前是市場上效果最好的設備,也是最受歡迎的設備。油煙淨化一體機可以節約叼嘿软件下载大全空間,也可以減少叼嘿软件下载大全排煙管道的安裝,去除叼嘿软件下载大全油煙味道,免遭周圍鄰居投訴。但是,叼嘿软件大全都知道,油煙淨化一體機在使用一段時間後必須定期對設備進行清洗,如果沒有定期清洗油煙淨化一體機就會影響設備的淨化率和淨化效果,導致叼嘿软件下载大全油煙淨化不達標,並有可能被環保部門處罰等。那麽,油煙淨化一體機應該如何維護呢?作為專業的四川油煙淨化設備廠家,現在,叼嘿软件大全就和大家分享相關知識。


      叼嘿软件下载大全油煙淨化一體機1



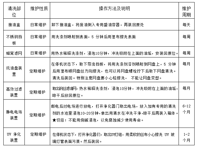
        作為專業的四川油煙淨化設備廠家,叼嘿软件大全認為,油煙淨化一體機可以按照以下方式清洗:


      叼嘿软件下载大全油煙淨化一體機2  



        以上幾點就是叼嘿软件大全整理的關於商用油煙淨化一體機的相關知識,希望對的大家能夠有所幫助。









      分享這個產品

      產品展示
      成功叼嘿视频软件下载APP
      
      網站地圖